What Is Environmental Impact Assessment?
The Environmental Impact Assessment (EIA) is a process of predicting and evaluating the environmental hazard & impact of a proposed project or development schemes, taking into account co-related socio-economic, culture, and impacts due to human activity, both beneficial and adverse effects.
The effects of human activities related to the use of environmental resources on the natural environment are called Environmental Impact. The prediction and evaluation of environmental effects of human activities are collectively called as Environmental Impact Assessment (EIA).
What Is EIA?
EIA is the method of evaluating environmental consequences such as environmental changes, construction of dams, reservoirs, roads, rails, bridges, industrial locations, urban expansion, etc. and the maximum possible adverse effects of these environmental changes due to human activities.

Environmental changes referred to as degradation of environment and pollution resulting in ecological imbalance and ecosystem disequilibrium. The environmental impact assessment process began with the enactment of the National Environmental Policy Act in 1969.
It aims to predict environmental impacts at a certain stage in project planning and designing find ways and means to reduce adverse impacts, shape projects to suit the local environment, and establish the predictions and options to decision-makers.
Read More: Pouring Concrete In Rain, Effect & Precautionary Measures
Importance of EIA
Followings are the importance of EIA,
- EIA links the environment with development for environmentally safe and sustainable development.
- EIA gives a cost-effective method to eliminate or reduce the adverse impact of developmental projects and schemes.
- It is the government policy that any industrial projects have to obtain EIA clearance from the Ministry of Environmental before approval by the planning commission.
- EIA is potentially a necessary component of good environmental management & prediction of it.
- EIA enables the decision-makers to analyze the effects of developmental activities on the environment well before the developmental project is implemented.
- EIA encourages the adaption of mitigation strategies in the developmental plan.
- EIA makes ensures that the development plan is environmentally good and within the limits of the capacity of assimilation and regeneration of the ecosystem.
- EIA is a tool to anticipate the possible damage to the environment caused by development projects and schemes.
- It creates efforts to prevent or minimize damage to the environment and the biosphere, and stimulate the health and welfare of man.
- EIA seeks to increase the understanding of the ecological system and the importance of natural resources to the nation and to provide for the appropriate institutional structure to carry out the objectives.
Read More: Top 15 Civil Engineering Software
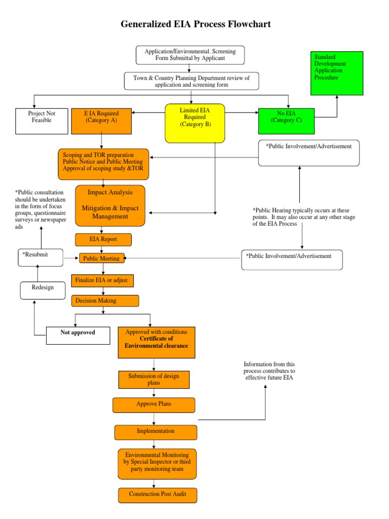
EIA Process
EIA involves the various steps mentioned below. However, the Environmental Impact Assessment process cyclical with the interaction between the various steps.
- Screening
- Scoping
- Collection of baseline data
- Impact prediction
- Mitigation measures and EIA report
- Public hearing
- Decision making
- Monitoring and implementation of an environmental management plan
- Assessment of alternatives and Environmental Impact Assessment report
- Risk assessment

1. Screening
The project plan is screened for the scale of investment, location, and type of development and if the project needs statutory clearance screening is required. It is to determine which projects or development schemes require a full or partial impact assessment study.
2. Scoping
This step in EIA process is necessary to establish which potential impacts are related to assessing (Based on legislative requirements, international conventions, expert knowledge, and public involvement), to compensate adverse effects on biodiversity (including the option of not preceding with the development, finding alternative designs or sites which avoid the impacts or give compensation for adverse & hazardous impacts), and finally to eliminate terms of reference for the impact assessment. Scoping is to know the project’s potential impacts, the zone of impacts, mitigation possibilities, and the need for monitoring.
3. Collection of Baseline Data
Baseline details are the environmental status of the study area under the EIA.
4. Impact Prediction
Predicting and establishing negative & positive, reversible & irreversible, and temporary & permanent effects are needed which presupposes a good understanding of the project by the assessment agency. To predict and identify the likely environmental impacts of a proposed project or development scheme, including the detailed elaboration of alternatives.
5. Mitigation Measures and EIA Report
The final report of EIA should be consisting of the actions and steps for preventing, reducing, or bypassing the impacts or else the level of compensation for probable environmental damages or losses. This report also includes an environmental management plan and a non-technical summary for the general public.
6. Public Hearing
After the completion of the EIA report, public and environmental groups living close to the project site should be informed and consulted. In a public hearing review of the Environmental Impact Statement (EIS) should be done based on the terms of reference (scoping) and public (including authority) participation.
7. Decision Making
In decision making Impact Assessment Authority along with the experts consult the project-in-charge along with the consultant to take the final decision, keeping in mind both Environmental Impact Assessment (EIA) and Environment Management Plan (EMP). In this process, it decided whether to approve the project or not and if yes then under which conditions.
8. Monitoring and Implementation of an Environmental Management Plan
The various phases of implementation and execution are monitored e.g. planning, surveying, construction, etc. monitor whether the predicted impacts and proposed mitigation measures occur as defined in the Environment Management Plan (EMP). Reviewed the conformity of supporter with the EMP, to make sure that the unpredicted impacts or failed mitigation measures are identified and addressed in a timely fashion.
9. Assessment of Alternatives and Environmental Impact Assessment Report
For every project and development scheme, possible alternatives should be identified, and environmental attributes are compared. Alternatives must be covering both project location and process technologies. If other solutions have been checked, a mitigation plan must be drawn up for the selected option and is supplemented with an Environment Management Plan (EMP) to guide the proponent towards environmental improvements.
10. Risk Assessment
Inventory analysis and impacts probability & index also form part of EIA procedures.
Read More: Types Of Building Materials & Their Applications
Objectives of EIA
Objectives of EIA are,
- To predict, evaluate, and identify the economic, environmental, and social impacts of development activities.
- To provide information on the environmental consequences for decision making.
- To encourage environmentally sound and sustainable development through the identification of appropriate alternative solutions and mitigation measures.
- EIA ascertains the cumulative impacts of the multiple developments in the region. It establishes priorities for environmental protection.
- It also identifies the positive and negative aspects of any project as well as assesses the policy options and analyzes the impact on the environment.
Types of Environmental Impact Assessment
The EIA is classified into four parts,
- Strategic Environmental Assessment
- Regional Environmental Assessment
- Sectoral Environmental Assessment
- Project level Environmental Assessment
1. Strategic Environmental Impact Assessment
SEA is methodical to systematic approach analysis of the environmental hazard & effects of development policies, plans, programmed, and other proposed strategic actions. SEA gives a proactive approach to integrating environmental considerations into the higher levels of decision-making–beyond the project level when major alternatives are still open.
2. Regional Environmental Impact Assessment
Regional environmental assessment is referred to as the economic-cum-environmental development planning. This approach enables adequate integration of economic development with the management of renewable natural resources within the carrying capacity limitation to achieve sustainable development.
It fulfills the requirements for macro-level environmental integration, which the project-oriented EIA is unable to address effectively. Regional EIA establishes the environmental impacts of regional development plans and thus, the context for project-level EIA of the subsequent projects, within the region.
3. Sectoral Environmental Impact Assessment
As an alternative to project-level-EIA, an EIA should take place in the context of regional and sectoral level planning. One time sectoral level development plans have the integrated sectoral environmental concerns addressed, the scope of project-level EIA will be quite minimal.
Sectoral EIA will come to the aid in addressing specific environmental problems that may be encountered in planning and implementing sectoral development projects.
4. Project Level Environmental Impact Assessment
In many countries in the world where EIA is in place, developmental projects such as the construction of highways and expressways, ports and harbors, hydropower projects, manufacturing industries, mining projects, etc.,
Undergo an environmental examination before being given clearance to establish and operate. The EIA study then recommends appropriate mitigation measures or monitoring and management plans in the project itself. Examples of such modifications include:
- Change in the alignment of a highway
- Establishment of oil spill emergency operations for a port
- Reducing the height of a dam
- Providing for resettlement of affected people
- Recommendation for a change in the fuel for a power-generating project
Limitations of EIA Process
1. Applicability
There are several projects with significant environmental impacts that are exempted from the notification either because they are not listed in schedule I or their investments are less than what is provided for in the notification.
2. Composition of Expert Committees and Standards
It has been found that the team formed for conducting EIA studies is lacking the expertise in various fields such as environmentalists, wildlife experts, Anthropologists, and Social Scientists.
3. Public Hearing
Public comments are not considered at an early stage, which often leads to conflict at a later stage of project clearance.
Several projects with significant environmental and social impacts have been excluded from the mandatory public hearing process. The data collectors do not pay respect to the indigenous knowledge of local people.
4. Quality of EIA
One of the biggest concerns with the environmental clearance process is related to the quality of the EIA report that is being carried out.
5. Lack of Credibility
There are so many cases of fraudulent EIA studies where erroneous data has been used, the same facts used for two different places, etc.
FAQs
What is meant by EIA?
EIA is the method of evaluating environmental consequences such as environmental changes, construction of dams, reservoirs, roads, rails, bridges, industrial locations, urban expansion, etc. and the maximum possible adverse effects of these environmental changes due to human activities.
EIA Full Form
EIA stands for Environmental Impact Assessment
EIA meaning
EIA full form is environmental impact assessment. The effects of human activities related to the use of environmental resources on the natural environment are called Environmental Impact. The prediction and evaluation of environmental effects of human activities are collectively called Environmental Impact Assessment (EIA).
Environmental Impact Assessment
The Environmental Impact Assessment (EIA) is a process of predicting and evaluating the environmental hazard & impact of a proposed project or development schemes, taking into account co-related socio-economic, culture, and impacts due to human activity, both beneficial and adverse effects.
Environment Assessment
The effects of human activities related to the use of environmental resources on the natural environment are called Environmental Impact. The prediction and evaluation of environmental effects of human activities are collectively called Environmental Impact Assessment (EIA).
You May Also Like:

Pingback: impact assessment of production and recycling - GAIN
Pingback: 18 Types Of Natural Disasters | What Is Natrual Disaster & Its Types | Top Natural Disasters - BDNEWSUP